
河北省市場監督管理局
關于2019年度生態環境監測機構
專項監督檢查結果的通告
2019年第33號
為進一步凈化生態環境監測市場環境,促進全省生態環境監測機構健康發展,提升檢驗檢測數據準確、公正,我局于2019年10月組織對我省282家生態環境監測機構進行專項監督檢查。
經檢查,24家機構資質條件不滿足資質認定能力要求,71家機構存在違規行為,13家機構現場部分能力不能持續滿足資質認定要求,1家機構未主動參加京津冀能力驗證項目考核,5家機構現場能力考核不合格。
另授權簽字人考試521人,及格人員422人,不及格人員99人。現場檢查后,我局檢查組將檢查的問題、考試不及格人員、考試缺考人員名單及檢查結論書交辦各級市場監管局進行后續處理。
現將上述暫停、能力縮減、部分能力暫停的機構信息予以公布,請各相關單位和消費者關注并預防風險,各級市場監管部門對區域內的機構做好后續處理和考試不及格人員的補考工作,及時將后處理情況報送我局。
附件:1.暫停24家現場資質不滿足條件的生態環境監測機構名單
2.暫停71家資質的生態環境監測機構名單
3.縮減14家部分能力的生態環境監測機構名單
4.暫停5家部分能力的生態環境監測機構名單
河北省市場監督管理局
2019年11月15日
附件1
暫停24家現場資質不滿足條件的生態環境監測機構名單
河北省尚義縣環境監測站
蔚縣環境監測站
沽源縣環境保護監測站
康保縣環境監測站
承德縣環境監測站
承德市室內環境污染監督檢驗站
平泉市環境監控中心
灤平縣環境監測站
隆化縣環境監控中心
廊坊市輻射環境監測站
永清縣環境監測站
大廠回族自治縣環境保護監測站
孟村回族自治縣環境監測站
海興縣環境監測站
鹽山縣環境監測站
獻縣環境監測站
衡水市饒陽縣環境監控中心
衡水市深州市環境監控中心
棗強縣環境監測站
邯鄲市峰峰礦區環境保護監測站
邯鄲市環保工程技術服務中心
唐山市輻射環境監測中心
唐山市灤南縣環境監控中心(原灤南縣環境監測站)
望都縣環境監測站
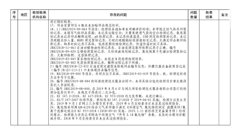
附件2 暫停71家資質的生態環境監測機構名單
序號 | 地區 | 檢驗檢測機構名稱 | 問題數量 | 檢查結果 |
1 | 石家莊 | 石家莊市晉州環境監控中心 | 19 | 整改(暫停) |
2 | 石家莊 | 河北輻沃環保科技有限公司 | 7 | 整改(暫停) |
3 | 石家莊 | 石家莊林壤環保科技有限公司 | 12 | 整改(暫停) |
4 | 石家莊 | 河北量子環境檢測有限公司 | 11 | 整改(暫停) |
5 | 石家莊 | 河北冀輻源環保科技有限公司 | 9 | 整改(暫停) |
6 | 石家莊 | 河北環海檢測科技有限公司 | 19 | 整改(暫停) |
7 | 石家莊 | 河北普華檢測技術服務有限公司 | 17 | 整改(暫停) |
8 | 石家莊 | 河北中持環境檢測服務有限公司 | 18 | 整改(暫停) |
9 | 石家莊 | 石家莊市贊皇環境監控中心 | 13 | 整改(暫停) |
10 | 石家莊 | 河北君康檢測技術服務有限公司 | 10 | 整改(暫停) |
11 | 石家莊 | 石家莊市平山環境監控中心 | 8 | 整改(暫停) |
12 | 石家莊 | 石家莊市元氏環境監控中心 | 8 | 整改(暫停) |
13 | 石家莊 | 石家莊市高邑環境監控中心 | 10 | 整改(暫停) |
14 | 石家莊 | 河北啟衡檢測技術服務有限公司 | 12 | 整改(暫停) |
15 | 石家莊 | 石家莊市井陘環境監控中心 | 10 | 整改(暫停) |
16 | 張家口 | 張北縣環境保護局環境監測站 | 11 | 整改(暫停) |
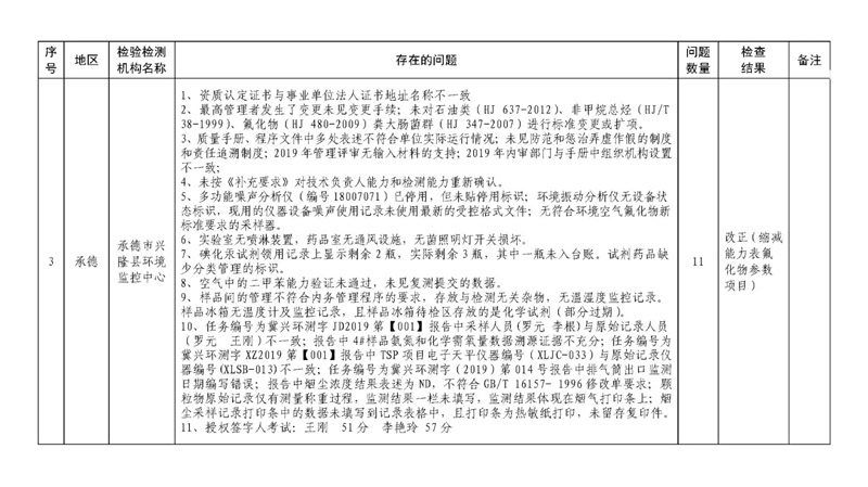
17 | 承德 | 承德市豐寧滿族自治縣環境監控中心 | 12 | 整改(暫停) |
18 | 承德 | 承德市寬城滿族自治縣環境監控中心 | 12 | 整改(暫停) |
19 | 承德 | 承德市圍場滿族蒙古族自治縣環境監控中心 | 10 | 整改(暫停) |
20 | 秦皇島 | 秦皇島市北戴河區環境監控中心 | 9 | 整改(暫停) |
21 | 秦皇島 | 秦皇島市盧龍縣環境監控中心 | 11 | 整改(暫停) |
22 | 秦皇島 | 河北盛景檢測技術服務有限公司 | 12 | 整改(暫停) |
23 | 秦皇島 | 秦皇島市撫寧區環境監控中心 | 10 | 整改(暫停) |
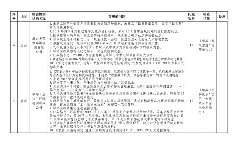
24 | 唐山 | 唐山市灤縣環境監控中心 | 7 | 整改(暫停) |
25 | 唐山 | 唐山市樂亭縣環境監測中心 | 12 | 整改(暫停) |
26 | 唐山 | 唐山市唐群環境檢測有限公司 | 11 | 整改(暫停) |
27 | 唐山 | 唐山市古冶區環境監控中心 | 12 | 整改(暫停) |
28 | 唐山 | 唐山市玉田縣環境監控中心 | 13 | 整改(暫停) |
29 | 唐山 | 遵化市環境保護監測站 | 4 | 整改(暫停) |
30 | 唐山 | 唐山市遷西縣環境監控中心 | 12 | 整改(暫停) |
31 | 唐山 | 京津冀鋼鐵聯盟(遷安)分析測試有限公司 | 12 | 整改(暫停) |
32 | 唐山 | 唐山市豐潤區環境監控中心 | 10 | 整改(暫停) |
33 | 廊坊 | 大城縣環境保護局環境監測站 | 10 | 整改(暫停) |
34 | 廊坊 | 文安縣環境保護監測站 | 15 | 整改(暫停) |
35 | 廊坊 | 河北潤利環境檢測技術服務有限公司 | 8 | 整改(暫停) |
36 | 廊坊 | 香河縣環境監測站 | 12 | 整改(暫停) |
37 | 廊坊 | 廊坊科信翔宇檢測有限公司 | 8 | 整改(暫停) |
38 | 廊坊 | 河北佐赫環境檢測有限公司 | 9 | 整改(暫停) |
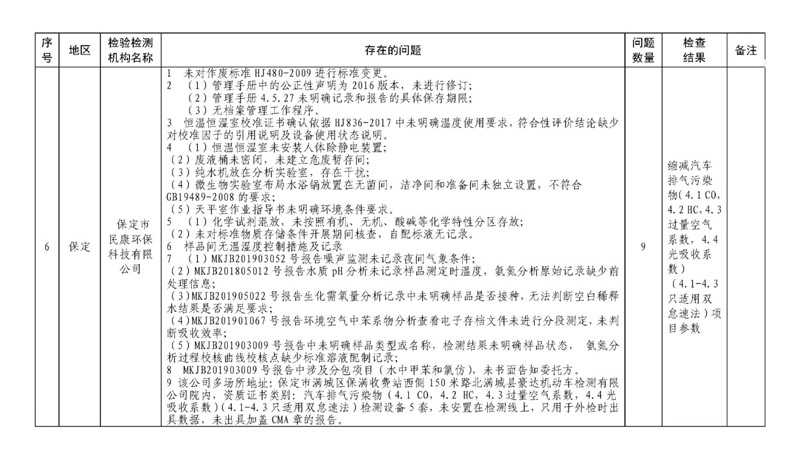
39 | 保定 | 保定市涿州環境監控中心 | 8 | 整改(暫停) |
40 | 保定 | 易縣環境監測站 | 8 | 整改(暫停) |
41 | 保定 | 順平縣環境監測站 | 8 | 整改(暫停) |
42 | 保定 | 河北鵬測技術服務有限公司 | 6 | 整改(暫停) |
43 | 保定 | 保定市安國環境監控中心 | 7 | 整改(暫停) |
44 | 保定 | 曲陽縣環境監測站 | 5 | 整改(暫停) |
45 | 保定 | 河北磊清檢測技術服務有限公司 | 6 | 整改(暫停) |
46 | 保定 | 阜平縣環境監測站 | 5 | 整改(暫停) |
47 | 保定 | 唐縣環境監測站 | 4 | 整改(暫停) |
48 | 保定 | 高碑店市環境保護監測監測站 | 3 | 整改(暫停) |
49 | 保定 | 保定市徐水環境監控中心 | 6 | 整改(暫停) |
50 | 保定 | 保定市高陽環境監控中心 | 6 | 整改(暫停) |
51 | 保定 | 保定市滿城環境監控中心 | 6 | 整改(暫停) |
52 | 保定 | 保定市淶水環境監控中心 | 6 | 整改(暫停) |
53 | 滄州 | 滄縣環境保護監測站 | 15 | 整改(暫停) |
54 | 滄州 | 泊頭市環境監測站 | 13 | 整改(暫停) |
55 | 滄州 | 東光縣環境監測站 | 12 | 整改(暫停) |
56 | 衡水 | 河北惠晴環境檢測技術服務有限公司 | 7 | 整改(暫停) |
57 | 衡水 | 景縣盛科室內檢測有限公司 | 12 | 整改(暫停) |
58 | 衡水 | 衡水市冀州區環境監控中心 | 13 | 整改(暫停) |
59 | 邢臺 | 邢臺市沙河環境監控中心 | 16 | 整改(暫停) |
60 | 邢臺 | 邢臺市平鄉環境監控中心 | 10 | 整改(暫停) |
61 | 邢臺 | 邢臺市威縣環境監控中心 | 13 | 整改(暫停) |
62 | 邢臺 | 邢臺市臨西環境監控中心 | 16 | 整改(暫停) |
63 | 邢臺 | 邢臺市邢臺縣環境監控中心 | 9 | 整改(暫停) |
64 | 邢臺 | 邢臺市隆堯環境監控中心 | 8 | 整改(暫停) |
65 | 邯鄲 | 廣平縣環境監測站 | 7 | 整改(暫停) |
66 | 邯鄲 | 成安縣環境監測站 | 8 | 整改(暫停) |
67 | 邯鄲 | 臨漳縣環境監測中心站 | 9 | 整改(暫停) |
68 | 邯鄲 | 邯鄲市肥鄉區環境監測站 | 16 | 整改(暫停) |
69 | 雄安 | 安新縣環境監測站 | 8 | 整改(暫停) |
70 | 定州 | 定州市環境監控中心 | 6 | 整改(暫停) |
71 | 辛集 | 辛集市環境監控中心 | 6 | 整改(暫停) |














延伸閱讀
近日,石家莊市生態環境局轉發河北省生態環境廳辦公室《關于對市級及以下生態環境監測機構資質現狀進行調查的緊急通知》,要求對全市生態環境監測機構資質進行全面調查,進一步強化監測機構管理。
為何要對監測機構資質現狀進行調查
據介紹,生態環境監測是生態環境建設工作的重要內容,其提供的各類監測數據,對環境管理和科學決策發揮了積極的作用。但同時,生態環境監測機構存在服務水平良莠不齊,甚至個別受經濟利益驅動,違規操作。
市生態環境局有關負責人表示,監測機構資質是生態環境監測部門開展生態環境監測最基本的要求,目前正值污染防治攻堅戰關鍵期,監測部門承擔著大量的監測任務,市生態環境系統將高度重視機構資質管理,并全面開展此次監測機構調查行動,確保監測數據及時、準確。
調查行動中,市生態環境系統將嚴格對照市場監管部門檢查提出的問題,逐一核實整改。對可以立即整改的,要立行立改;對需要限期整改的,要提出整改方案,并嚴格按照時限完成整改。
國家對污染源有自行監測制度,涉污企業在進行自行監測過程中,可能會委托一些監測機構代其開展自行監測,而這些機構必須具備相應資質和能力,確保數據的真實性、準確性。石家莊市此次對市級及以下生態環境監測機構資質現狀調查的行動,對于企業來說,是一個好消息。
關于涉污企業的“自行監測”
《生態環境監測條例(草案征求意見稿)》(以下簡稱“條例”)近日公開征求意見,《條例》內容里有對“生態環境監測”“生態環境監測機構”等細致地介紹,對于“污染源自行監測”也有相關條款進行說明,企業可以多一些了解。
生態環境監測
生態環境監測是指依照法律法規和標準規范,對環境質量、生態狀況和污染物排放及其變化趨勢的采樣觀測、調查普查、遙感解譯、分析測試、評價評估、預測預報等活動。
生態環境監測機構
生態環境監測機構應當有效運行質量管理體系,及時記錄樣品采集、現場測試、樣品運輸和保存、樣品制備、分析測試、評價評估、報告編制等全過程監測技術活動。
污染源自行監測
國家建立“誰排放、誰監測”的污染源自行監測制度。依法實行排污許可管理的企事業單位和其他生產經營者(以下簡稱排污單位)應當按照國家有關規定和監測標準規范,制定自行監測方案,對所排放的污染物及其對周邊環境質量的影響實施自行監測,并保存原始記錄。排污單位不具備自行監測能力的,應當委托其他具備相應資質和能力的監測機構代其開展自行監測。排污單位對其自行監測數據的真實性、準確性負責。
自行監測活動可以采用手工監測、自動監測或者手工監測與自動監測相結合的技術手段。依法依規應當開展自動監測的,排污單位應當按照有關標準規范安裝使用自動監測設備,保證自動監測設備正常運行,定期對自動監測設備開展質量控制和質量保證工作,確保自動監測數據完整、有效,并與生態環境主管部門的監控設備聯網。排污單位自行監測發現污染物排放超標的,應當加密自行監測頻次,及時向所在地縣級以上生態環境主管部門報告, 并采取有效防止超標排污或者減輕污染的措施。